暑期体检特惠大放送
暑假期间,广州同和医院体检中心特推出一系列优惠活动,竭诚为市民提供优质的医疗服务,专用绿色通道,无需预约享受VIP服务,满足各类人员的招录体检,驾驶员体检从业人员健康体检、健康证体检等多项体检服务。

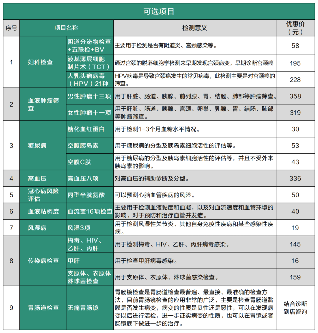
线下项目持续优惠
此外,为回馈广大市民朋友,我院体检中心线下项目持续优惠,具体可咨询体检中心微信客服或致电020-66266126。


广州同和医院健康管理中心由体检科、健康管理(档案终生保存追踪管理)、预防保健(成人计免门诊,二价、四价、九价宫颈癌及其它预防疫苗接种)、健康追踪咨询四个亚专业组成,拥有一批正副高级职称转业军医组成的专业团队,名医专家13人参与总检分析、审检医师8人、专职随检护士15人。是广东省健康证体检资质医院、全国驾驶人体检资质医院;拥有省二级微生物和PCR分子诊断实验室、广州市HIV(艾滋病)实验室。

美国GE128层高速(扫描速度0.38秒)螺旋CT

明峰“天眼”64排128层螺旋CT

原装进口飞利浦1.5T超导静音核磁共振

荷兰飞利浦产1250mADSA(数字减影血管造影机)

二级微生物及PCR分子诊断实验室

健康管理中心(体检科)

美国GE LOGIQ-S11四维彩超

(为患者超声检查)

日本日立760心脏彩超

荷兰飞利浦Q7C心脏彩超

包括原装进口飞利浦1.5T超导静音核磁共振、美国GE128层高速*(扫描速度0.38秒)螺旋CT、明峰“天眼”64排128层螺旋CT、飞利浦1250mA DSA、日本岛津数字1000mA动态胃肠DR、美国GE双板DR、C形臂数字DR、原装进口飞利浦Q7C及日立ARIETTA 60二台心脏彩超、美国GE S10四维彩超、飞利浦普通、手提彩超共11台,动态、平板及24导联心电诊断仪、动态血压监测仪、脑电记录仪、脑电地形图仪、肌电图、神经诱发电位仪、经颅多普勒仪、颅脑彩超;瑞典罗氏生化仪、化学发光仪、日本希森美康血液分析仪、法国梅里埃细菌培养、德国费森血滤机、药敏检测等整套全进口检验设备及德国莱卡病理设备;超声刀、利普刀、德国史托斯4D高清腹腔镜、胆道镜、输尿管镜、膀胱镜、关节镜、宫腔镜及电子胃肠镜、纤支镜、鼻咽镜,低温等离子气化电切及腔内弹道碎机、钬激光系统等一大批先进医疗及手术设备;拥有百级至万级层流(含负压)手术室5间;拥有高压氧舱、呼吸睡眠功能障碍实验室;拥有十万级重症病房(19张床位,含负压病房)、万级层流产房、待产房;拥有华为核心设备和深信服超融数据中心,实现移动支付、终端信息化的数字医院。

— END —
地址:广州市增城区新塘镇坭紫村茅山大道南4号
